2026年甘肃省普通专升本统考温馨提示

来源: 甘肃省教育考试院 浏览量: 16187

2026年我省普通高校高职(专科)升本科统一考试将于4月18日、19日举行,为确保考生顺利应考,省教育考试院提醒广大考生注意以下事项。

一、考试时间及科目

二、考试准备

(一)考生进入考点须接受身份验证、智能安检门和人工安检,考生除携带考试所用文具外,手机、智能眼镜、智能手表(手环)等具有发射、接收功能的电子设备、计算器和随身物品暂存在考点指定区域,请考生积极配合。

(二)开考15分钟后,迟到考生不得进入考点。请考生提前熟悉考点和考场位置,根据安检时长合理安排出行时间。考生凭有效身份证件和准考证参加考试。

(三)准考证打印时间:4月15日8:30至19日18:00。请考生登录甘肃省教育考试院官方网站(https://www.ganseea.cn/),点击“办事大厅”,选择“普通高职(专科)升本科招生考试报名系统”,或点击“甘肃省国家教育考试综合管理平台”,选择“考生入口”,打印准考证。 

三、答题须知

(一)考生入场除必要的文具,如2B铅笔、橡皮和蓝色、黑色签字笔等,禁止携带任何书籍、笔记、资料、报刊、草稿纸以及各种具有发射(接收)功能的电子设备、电子记事本、计算器、涂改液、修正带(胶带)等与考试无关的物品。

(二)严禁将手机、智能眼镜、智能手表(手环)等具有发射、接收功能的电子设备带入考场,一经发现,将严格按照《国家教育考试违规处理办法》(教育部令33号)和《中华人民共和国刑法修正案(九)》中有关规定严肃处理。

(三)考生领到试卷及答题卡后,应先检查试卷和答题卡的完整性,并在指定位置准确填写姓名、准考证号。

(四)考生须在与题号相对应的答题卡答题区域内答题,写在草稿纸、试卷或非题号对应的答题区域的答案一律无效。选择题使用2B铅笔按要求填涂,非选择题用蓝色、黑色签字笔书写。

四、考试结束

(一)每场考试结束前30分钟以内可以交卷,但不得离开考场,待考试结束后方可离开考场。凡提前交卷的,不得索回试卷重新续考。

(二)请考生按考点统一要求,领取个人物品,避免拥挤,有序离开考点。

衷心祝愿考生朋友们考试顺利!

                           

附件:

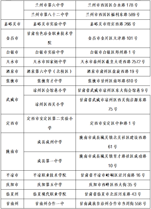
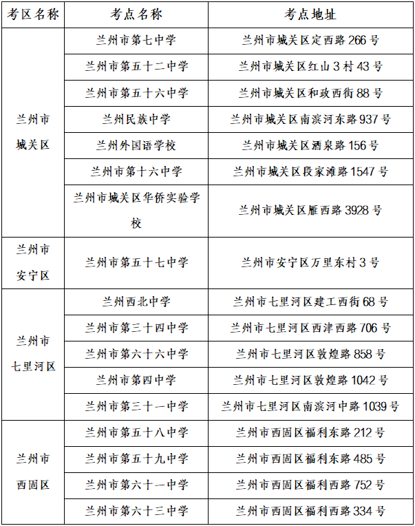
2026年甘肃省普通高校高职(专科)升本科统一考试考点详细地址汇总表

公服平台

关注微信公众号,获取更多最新消息

掌上甘教

掌上甘教

甘肃微教育

甘肃微教育

甘肃微就业

甘肃微就业

技能甘肃

技能甘肃

甘肃职业技术教育

甘肃职业技术教育

甘肃校企合作

甘肃校企合作